Payment Statuses
The following table lists all payment-level statuses and the available payment actions for each status. These statuses are reflected in payment object data when interfacing with order data via API, and apply individually to each payment method.| Payment Status | Description | Available Actions |
|---|---|---|
| New | A payment method has been created but authorization or capture has not yet been attempted. |
- AuthAndCapture
- AuthorizePayment
- CapturePayment
- CreatePayment
- CreditPayment
- DeclinePayment
- RequestCheck
- RequestPayment
- VoidPayment
- AuthAndCapture
- AuthorizePayment
- CapturePayment
- DeclinePayment
- VoidPayment
- CapturePayment
- ClosePaymentAuth
- DeclinePayment
- InvoicePayment
- VoidPayment
- AuthAndCapture
- AuthorizePayment
- Rollback
- CreditPayment
- DeclinePayment
- Rollback
- VoidPayment
- CapturePayment
- Rollback
- AuthAndCapture
- AuthorizePayment
- CapturePayment
- Rollback
- VoidPayment
- Rollback
- VoidPayment
- Rollback
- CreditPayment
- Rollback
- CreditPayment
- Rollback
- AuthorizePayment
- VoidPayment
- CapturePayment
- ClosePaymentAuth
- VoidPayment
Pending Payment Statuses
The “Pending” statuses are useful for asynchronous payment integrations in which Kibo won’t know the status of an authorization, capture, void, or credit immediately. When the payment gateway response indicatesisPending=true after initiating one of these actions, then the payment will be moved into the appropriate state:
- AuthorizePending
- CapturePending
- VoidPending
- CreditPending
Order Payment Rollup Status
An order-level payment rollup status summarizes the overall payment status across all payments that belong to the order, even if they are in different individual statuses of their own. This status is displayed on the order details page of the Admin UI as well as order object data in the API. This order-level status determines whether or not a shipment is able to be fulfilled. Any shipment can only be fulfilled if its order payment status is Pending, Paid, Pending and Errored, or Paid and Errored. For more information on this behavior and how to opt out, see the fulfillment documentation.| Order Payment Status | Description |
|---|---|
| Unpaid | There are no valid payments on the order and no balance has been collected, including if the only payment on the order is in the AuthorizePending state. |
| Pending | There are valid payments on the order to collect the entire order balance, including if the only payment on the order is in the CapturePending state. |
| Paid | There is zero balance remaining across all payment methods on the order. |
| Pending And Errored | There are pending payments as well as payments with errors of the type Void or Credit. |
| Paid And Errored | The order is fully collected but there are Credit errors. |
| Errored | Something is wrong with the payments on the order and at least one valid payment is still needed to cover the order balance. Not every payment has to be errored to trigger this status. For example, if a single payment failure means that there isn’t enough payment to cover the order balance, the order will enter this Errored state. |
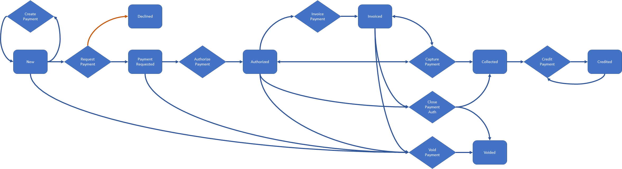
Payment Workflows
The exact workflow that a payment goes through to reach the above statuses differs depending on the payment type. Credit cards, gateway gift cards, and third-party payment methods use the below workflow:



Payment Actions
The following table lists all possible payment actions and describes when they can occur. These correspond with both the Admin UI actions and the Perform Payment Action API call.| Action | Can Occur When Any of the Following are True |
|---|---|
| CreatePayment |
- A new payment can be added on the order.
- A check has a New status.
- A purchase order has a New status.
- A credit card has a New or Declined status.
- A purchase order has a PaymentRequested status.
- Any payment has an AuthorizePending status.
- A purchase order has an Authorized status.
- A purchase order has an Authorized or Invoiced status, and the amount requested exceeds the amount collected.
- An external payment has a New status.
- A credit card has a New or Declined status.
- Any payment has an AuthorizePending status.
- Any payment has a CapturePending status.
- An external payment has a New, Authorized, or Pending status.
- A check has a Pending or Declined status.
- A credit card has an Authorized status.
- A purchase order has an Authorized or Invoiced status.
- A PayPal Express payment has a New, Authorized, or Pending status.
- A store credit has a New status.
- A payment has a Collected status.
- The payment is a check or store credit.
- The payment has a Credited or CreditPending status, and the amount collected exceeds the amount credited.
- Any payment has a VoidPending status.
- An external payment has a New, Authorized, or Pending status.
- A credit card has a New, Pending or Authorized status.
- A credit card has a Collected status and the last interaction is a manual interaction.
- A check has a New, Pending, Authorized, or Collected status.
- A store credit has a New, Pending, or Authorized status.
- A PayPal Express payment has a New status.
- A purchase order has a New, Pending, PaymentRequested, Authorized, or Invoiced status, and there is no amount collected on the payment.
- A check has a Pending status.
- A credit card has an Authorized status.
- An external payment has an Authorized status.
- The last non-rollbacked interaction on a payment is a manual interaction, and that interaction is not the first one performed on a payment.

