There are several order status fields that apply to both eCommerce-only and eCommerce plus Order Management implementations of the Kibo Composable Commerce Platform, and exposed in both API data and the Admin UI. This guide describes what each of these statuses means and what actions can be taken on an order in that state.Documentation Index
Fetch the complete documentation index at: https://docs.kibocommerce.com/llms.txt
Use this file to discover all available pages before exploring further.
Watch: Shipment Pending Review
See how to handle shipments blocked by payment errors or pending review status

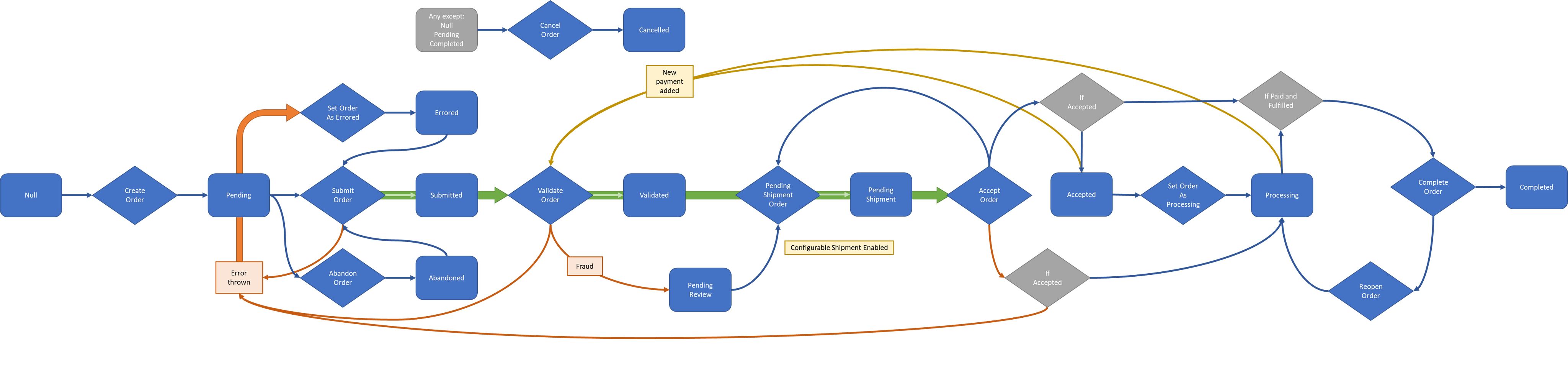
Order Status

Pending
The order has been created offline or online in a cart and has not yet been submitted. You can submit a Pending order if it has defined items, billing information, and shipping information. This moves the order to the Submitted state. If an order stays in the Pending state for two days, it will be moved to the Abandoned state. If anything goes wrong when moving from Pending to a target state, such as payment gateway issues, the order will move into the Errored state.Submitted
The order includes one or more items and has defined billing information and shipping information. Once submitted, it proceeds to the validation process such as for fraud detection. If an order passes validation, it will move to the Validated and then Accepted order states. If it does not pass validation, it will move to Pending Review. It is possible to cancel the order at this time, which moves it to the Cancelled state.Validated
The order has passed the validation process, which validates the items in the order against the products in the catalog, verifies the fulfillment information (either the defined shipping method or in-store pickup location), and initiates communication with the payment gateway. If the order passes validation, it can be moved to the Accepted state. It is possible to cancel the order at this time, which moves it to the Cancelled state. If anything goes wrong when moving from Validated to a target state, such as payment gateway issues, the order will move into the Errored state.Pending Review
The order has been submitted but did not pass the order validation process. An order in this state can be manually placed into the Accepted or Processing state. It is possible to cancel the order at this time, which moves it to the Cancelled state.Pending Shipment
If you have opted to delay shipment creation to a certain time after order submission, rather than create shipments immediately per the default, then the order will enter Pending Shipment until those shipments are created. If this behavior is not enabled, then orders will not enter this status.Accepted
The order has passed validation and is accepted for processing. Any payments set to Authorize And Capture On Order Placement will be captured during acceptance. If no payment errors have occurred and/or any payment has been captured, shipments are created for the order items. When a payment action has been taken and/or items have been shipped, it will be moved into the Processing state. It is possible to cancel the order at this time, which moves it to the Cancelled state.Processing
The order’s shipments are in fulfillment and/or a payment action has been taken. If any action is taken on an order after acceptance, it will automatically be transitioned to this status. When this order’s fulfillment rollup status is Fulfilled and the payment rollup status is either Paid or Paid and Errored, then it will be moved to Completed. It is possible to cancel the order at this time, which moves it to the Cancelled state.Cancelled
The order was cancelled, voiding or crediting any payments. You cannot perform any actions on an order in the Cancelled state.Completed
The order was accepted, fully shipped, and paid. An order will only be moved to this state if the fulfillment rollup status is Fulfilled and the payment rollup status is either Paid or P****aid and Errored. You can reopen a completed order, which resets the order state back to Processing.Errored
An unexpected error occurred during order submission. Orders move to the Errored state only from Pending or Validated states if something goes wrong when moving to the target state, such as payment gateway issues and timeouts.Abandoned
An unpaid Pending order timed out because it was never submitted or cancelled. You cannot perform any actions for an order in the Abandoned state. Orders are determined to be abandoned when no action has been taken on them for a set period of time. By default, orders are determined to be Abandoned when no action has been taken on a Pending order for two days.Payment Status
The payment rollup status summarizes the overall state of all payments on the order. This status may be:- Unpaid: There are no valid payments on the order and no balance has been collected.
- Pending: There are valid payments on the order to collect the entire order balance.
- Paid: There is zero balance remaining across all payment methods on the order.
- Pending And Errored: There are pending payments as well as payments with errors of the type Void or Credit.
- Paid And Errored: The order is fully collected but there are Credit errors.
- Errored: Something is wrong with the payments on the order and at least one valid payment is still needed to cover the order balance. Not every payment has to be errored to trigger this status. For example, if a single payment failure means that there isn’t enough payment to cover the order balance, the order will enter this Errored state.
Fulfillment Status
The fulfillment rollup status summarizes the overall state of all shipments on the order. This status may be:- Customer Care: At least one shipment on the order is in the Customer Care status.
- Not Fulfilled: No shipments associated with the order have been fulfilled.
- Partially Fulfilled: One or more shipments have been fulfilled, but others are not.
- Fulfilled: All shipments on the order have been fulfilled (ignoring canceled shipments).
Return Status
The order-level return rollup status summarizes the overall state of all returns on the order. This status may be:- None: The order has no returns, or all returns associated with the order are rejected or cancelled.
- In Progress: The order has at least one associated return that is not cancelled, closed or rejected.
- Order Partially Returned: There are some closed returns associated with the order; however, there are also returns that are not cancelled, closed or rejected.
- Order Fully Returned: All returns associated with the order are closed.

