
API Extension Project Files
The project files in which you develop API Extension applications have the structure shown in the following image. You can use the Yeoman Generator to automatically scaffold these files.Root

| assets | This folder contains the subfolders where you code your custom functions and design your tests. When you run Grunt, all the files in the assets folder are uploaded to your application in Dev Center. |
| Gruntfile.js | This file defines Grunt task configurations and loads Grunt plugins. Grunt tasks automate the repetitive aspects of API Extensions development and are invoked through the command line. You can add custom Grunt tasks to this file if you wish. The default Grunt commands include:
|
| mozu-config.json | This file stores authentication credentials for the application, sync app, and your Dev Center account. |
| package.json | This file stores npm module metadata (like the package name and version number) and includes a list of dependencies for the application (for example, Grunt dependencies, development tools, and any external Node.js libraries that the application leverages). |
assets folder
| dist | This folder contains built and optimized assets that result from the Grunt build task. |
| src | This folder contains a list of domain folders. Each domain folder contains JavaScript files that pertain to specific actions. The Grunt build task creates optimized versions of the files in the src folder and places them in the dist folder. |
| test | This folder contains JavaScript files where you can design simulations and tests for your application. Each file corresponds to a source code file in the src/domains folder. |
| functions.json | This file specifies how the custom functions in your JavaScript files (within the src folder) map to actions for your application to implement. |
src folder
| domains | This folder contains the JavaScript files where you code your custom functions. The files are named for the action they bind to and are organized by the domain to which the action pertains. For example, the embedded.platform.applications.install.js file, in the platform.applicationsdomain folder, is where you code the custom function that binds to the action that occurs when the application is installed to a sandbox.![]() |
| manifest.js files | These files define the relationship between custom functions and the actions they bind to. The build task autogenerates these files based on the settings you specify in the Yeoman scaffolding tool, and then leverages the manifest files to generate the functions.json file. |
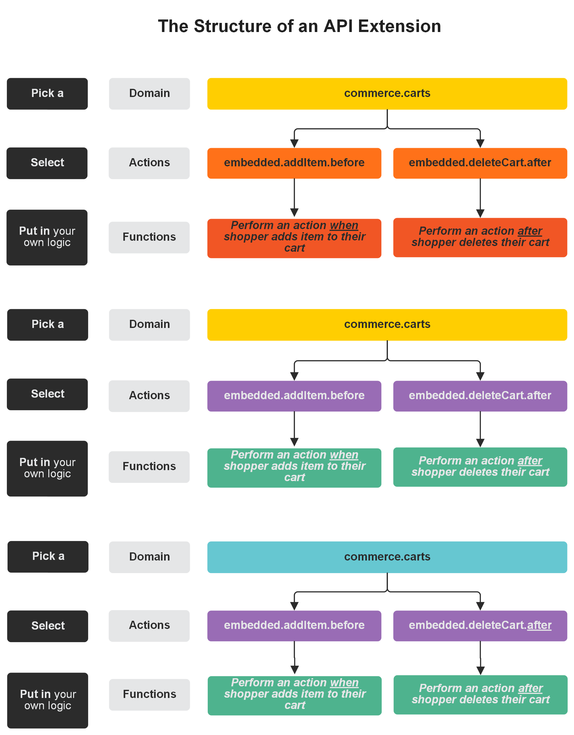
The Structure of the Action Files
The action files are the Javascript files in which you code the custom functionality that you want to bind to actions. The naming and structure of these files follows the REST resource hierarchy.Filename Syntax
Type.Domain.Action.Occurrence
| Type | Identifies the type of action. |
| Domain | Identifies the domain of the action, which specifies what part of the API hierarchy the action interacts with. For example, commerce.carts or commerce.customer. |
| Action | Identifies the HTTP or action that runs the custom function. For example, updateItem. |
| Occurrence | Specifies whether the custom function runs before or after the HTTP or Kibo action occurs. For example, for an HTTP action, |
Example
embedded.commerce.orders.price.after
This embedded action executes the custom functions associated with it after a price for an order is set.
To see the full list of actions available in API Extensions, refer to the reference documentation.

